关怀版
无障碍
首页
走进青云谱
青云谱要闻
政务公开
办事服务
政民互动
数据开放
关怀版
无障碍
搜索
网站首页
走进青云谱
青云谱要闻
政务公开
办事服务
政民互动
数据开放
map
履职依据
您现在所在的位置 :
首页
>
政务公开
>
信息公开专栏
>
部门信息公开
>
青云谱区医疗保障局
>
履职依据
分享到:
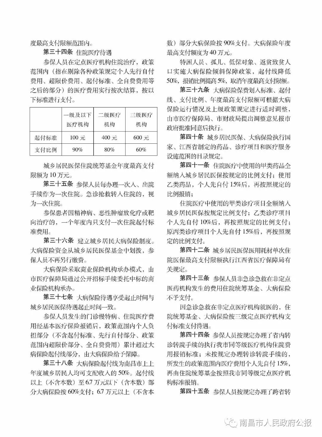
索引号:
j282537--2023-0006
主题分类:
综合政务
发布机构:
青云谱区医疗保障局
生成日期:
2023-01-30
文件编号:
有效性:
有效
公开范围:
面向全社会
公开方式:
主动公开
南昌市人民政府关于印发南昌市城乡居民基本医疗保险实施办法的通知
浏览量:
【字体:
大
中
小
】
文章来源:南昌市人民政府公报
南昌市人民政府关于印发南昌市城乡居民基本医疗保险实施办法的通知
手机扫码浏览
【TOP】
【
打印页面
】【
关闭页面
】
中国政府网
江西省人民政府
南昌市人民政府
信用江西
信用中国
首页
|
网站地图
|
联系方式
|
郑重声明
赣ICP备10201756号 主办单位:青云谱区人民政府办公室
地址:南昌市广州路268号 邮编:330001 Copyright 2020 南昌·青云谱区网站 All Rights Reserved.
网站标识码:3601040001
赣公网安备 36010402000062号
版权所有:青云谱区人民政府
您访问的链接即将离开'青云谱区人民政府网站'是否继续?
map